Periodt. provides a safe space for users to learn about their cycle, track their mood and symptoms, and journal daily.
Designed in collaboration with
kiva leFors
Rafaela Schomburgk
Zoe Buckendahl
The education surrounding women’s health including mental and physical is few and far between. This leaves many women, ourselves included, without the necessary resources and knowledge needed, having to figure it out themselves. Periodt. is a mobile app in tune with mental health that aims to efficiently track and learn about cycles.
1/3
One third of U.S. women use period tracking apps.
57%
57% of women admitted they don’t know about their bodies’ anatomy.
40%
4 out of 10 Americans can’t access mental health resources when they need it.

Clue
Interesting visual cycle analysis, input variety of different symptoms, dashboard hierarchy is overwhelming at times.

Daylio
Journal entry to appeal to mental health, ability to connect with friends, effective use of icons.

Finch
Customization and templates are helpful, effective use of icons, visually overwhelming, and childlike.
Currently, education for the female body is really limited and there is a stigma around mental health.
Goal one.
Combine both mental health and menstrual cycle tracking into one app to create a home base and safe haven that is entirely the user’s own.
Goal Two.
Create an intuitive task flow, simplified navigation, and a modern aesthetic to avoid the childlike feeling many other period tracking apps convey.
Goal Three.
Make learning about the female body fun and accessible through data personalization, an encyclopedia from verified sources, and intuitive icons.
Personas
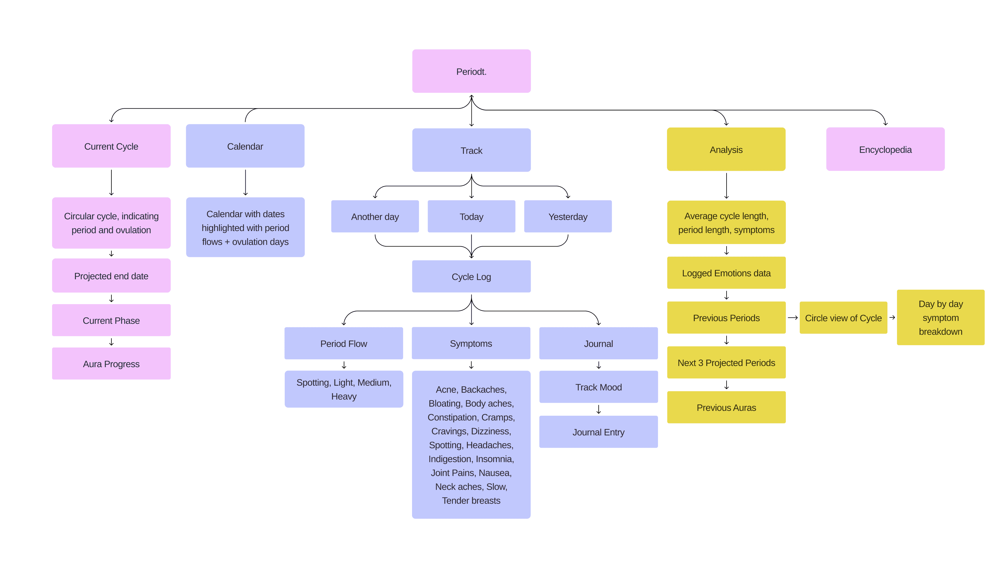
Proposed Information Architecture
Periodt. uses symptoms, moods, and journal entries to aid users in learning about their body’s patterns.
MY FOCUS - VISUAL ANALYSIS OF DATA
Periodt. uses this data to create a digestible visual analysis tab that goes hand in hand with the encyclopedia. The data is visualized in multiple ways for different kinds of users. This data is also used to create a monthly aura, incentivizing the user to log these things consistently.
An Aura is generated monthly using the data the user tracks in the app.
Key features concept
The education surrounding women’s health including mental and physical is few and far between. This leaves many women, ourselves included, without the necessary resources and knowledge needed, having to figure it out themselves. Periodt. is a mobile app in tune with mental health that aims to efficiently track and learn about cycles.





















